首页
>
科创
>
政策法规
>
人事管理
>
详情
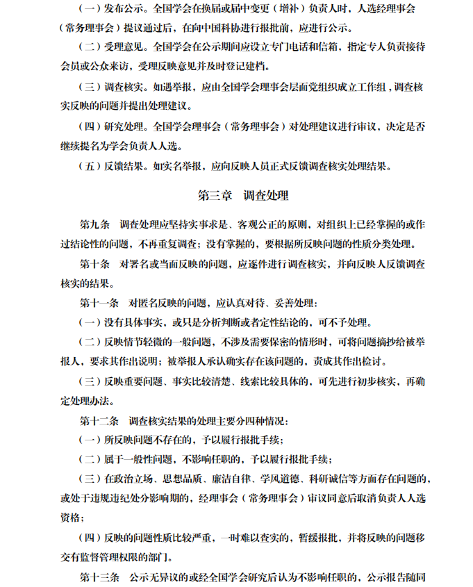
关于印发《全国学会负责人任职前公示办法(试行)》的通知
发布日期:
2021.03.26
分享到:
相关链接
关于审批中央管理的干部兼任社会团体领导职务有关问题的通知
关于规范现职党政领导干部在社会团体兼职等有关问题的问答
关于退休或不担任现职党政领导干部到社会组织从事党建工作有关问题的问答
关于改进和完善高校、科研院所领导人员兼职管理有关问题的问答
关于全国性社会团体专职工作人员人事管理问题的通知
科协动态
贺军科在青海调研科协基层工作情况
万钢会见香港中文大学校长卢煜明
贺军科赴贵州调研科协基层建设情况
人工智能能力建设国际合作之友小组专题会议在联合国成功举办
罗晖会见国际食品科技联盟主席塞缪尔·戈德弗瓦
2025年第三期中国科技会堂论坛聚焦量子技术新赛道
图片
2024世界机器人大会在京开幕
2024.08.22
贺军科会见世界科技工作者联合会主席
2024.08.13
视频
强国复兴有我——科技工作者祝福新中国75周年华诞
本网推荐
5·30 | 热评 | 国际博物馆日:锚定快速变化社会的精神坐标
5·30 | 热评 | 擎旗笃行:弘扬科学精神,学会责无旁贷
5·30 | 热评 | 铸魂兴业:中国科学家精神的传承与发展
5·30 | 热评 | 奋楫扬帆:科学家精神在传承中赓续前行
5·30 | “你一个搞建筑的,管那么多干啥?”